西昌幼专LOGO2基础教学部
  • 首页
  • 系部动态
  • 党建之窗
  • 教学科研
  • 师生风采
  • 招生就业
  • 精品课程
  • 专业建设
招生就业
  • 全部
  • 工作通知
  • 招生资讯
  • 就业资讯
当前位置:首页 > 招生就业 > 全部 >  正文

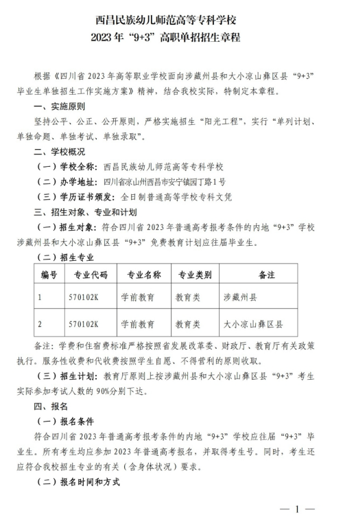
西昌民族幼儿师范高等专科学校2023年(九+三)招生章程

243732023-03-20

上一篇:
西昌民族幼儿师范高等专科学校2023年(五年制)招生章程
下一篇:
西昌民族幼儿师范高等专科学校2023年普通高考招生章程
  • 学校信息

    四川省西昌市安宁镇 园丁路1号

  • 学校介绍

    学校简介

    现任领导

    学校章程

    校徽校训

    荣誉称号

    领导关怀

  • 新闻媒体

    科研与交流合作

    校园文化

    通知公告

  • 联系我们

    电话:(86) 0834 6992840

    书记信箱:xcmzyzsjxx@163.com

    校长信箱:xcmzyzxzxx@163.com

    办学突出问题举报信箱: xcmzyzxf@163.com

微信

微博

西幼校友

版权所有 © 2022 蜀ICP备19020654号|川公网安备51340102000194号网站地图网站纠错