西昌幼专LOGO2学生工作处
  • 首页
  • “一站式”学生社区建设
  • 通知公告
  • 学生资助
  • 心理健康
  • 政策制度
  • 创新创业
通知公告
  • 全部
  • 相关下载
  • 通知公告
当前位置:首页 > 通知公告 > 相关下载 >  正文

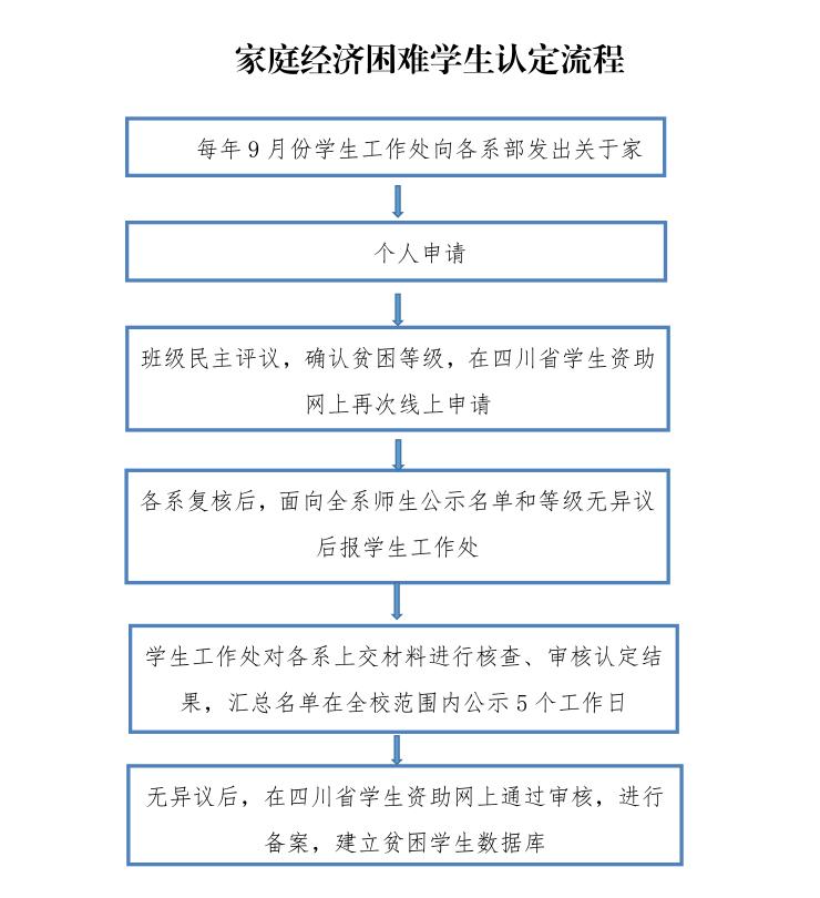
学生办事流程

183132020-09-04

学生办事流程

上一篇:
疫情防控期间宿舍学生行为规范
下一篇:
西昌民族幼儿师范高等专科学校 学生申诉处理管理办法(试行)
  • 学校信息

    四川省西昌市安宁镇 园丁路1号

  • 学校介绍

    学校简介

    现任领导

    学校章程

    校徽校训

    荣誉称号

    领导关怀

  • 新闻媒体

    科研与交流合作

    校园文化

    通知公告

  • 联系我们

    电话:(86) 0834 6992840

    书记信箱:xcmzyzsjxx@163.com

    校长信箱:xcmzyzxzxx@163.com

    办学突出问题举报信箱: xcmzyzxf@163.com

微信

微博

西幼校友

版权所有 © 2022 蜀ICP备19020654号|川公网安备51340102000194号网站地图网站纠错